77779193永利(集团)有限公司
首页
关于我们
77779193永利简介
公司领导
党委机构
行政机构
教学科研机构
团队队伍
教育学系
心理学系
人才培养
专业设置
人才招聘
党群工作
党建工作
团学工作
工会工作
团队建设
学科概况
研究生教育
国内外交流
科研成果
社会服务
专业建设
专业概况
创新创业教育
教学成果
下载
中文
English
中文
English
首页
关于我们
77779193永利简介
公司领导
党委机构
行政机构
教学科研机构
团队队伍
教育学系
心理学系
人才培养
专业设置
人才招聘
党群工作
党建工作
团学工作
工会工作
团队建设
学科概况
研究生教育
国内外交流
科研成果
社会服务
专业建设
专业概况
创新创业教育
教学成果
下载
您所在的位置:
首页
-
通知公告
通知公告
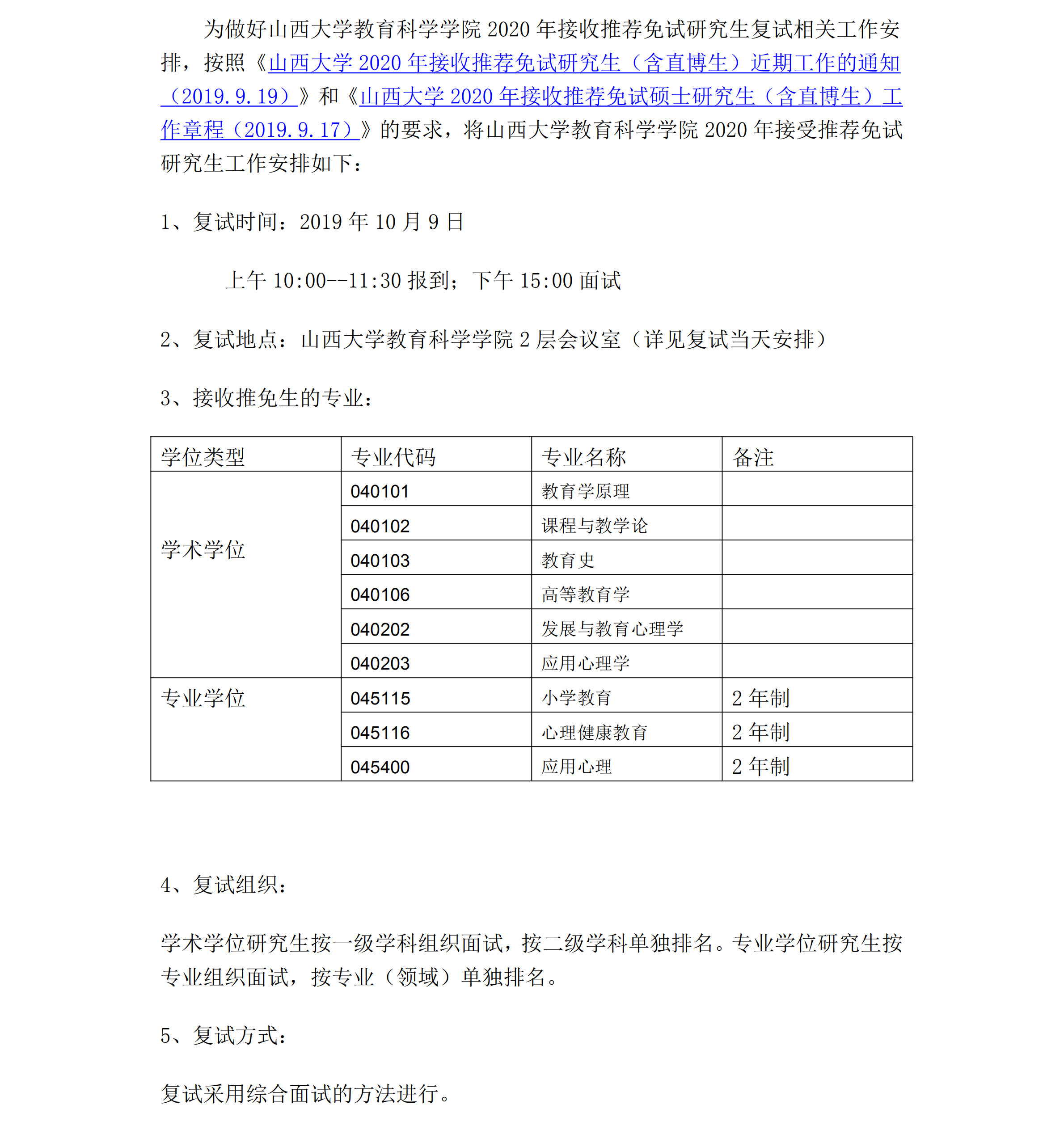
77779193永利2020年接收推荐免试研究生复试安排
日期:2019-09-22
|
访问量: